广西热作所在中科院二区期刊发表收获期和栽培品种对咖啡影响的研究论文
近日,广西热作所咖啡精深加工技术创新与应用团队科技人员在国际知名SCI期刊《foods》(中科院2区,IF=5.1)在线发表了题为“Effects of Harvesting Periods and Cultivar on the Physicochemical and Sensory Properties of Two Coffee Bean Varieties”的研究论文。

图1 论文首页截图
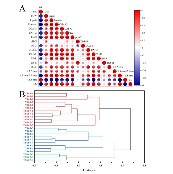
咖啡豆的品种和收获期是直接影响其整体质量的因素。在研究中调查了四个不同收获期(12月、1月、2月和3月)对种植在同一果园中的两个咖啡豆品种(7963和T8667)的理化和感官特性的影响。生理特性受到收获期延迟的明显影响,特别是各咖啡豆品种在收获期之间的理化特性。对于7963品种,随着收获期的推迟,缺陷率从11.08%降至4.19%,而绿原酸含量则从3.78%增至4.99%。在2月和3月收获的7963品种和在2月收获的T8667品种的品质表现最好,其杯测评分明显高于其他时期收获的品种。此外,还发现物理属性(缺陷率、千粒重和绿豆大小)、化学成分(脂质、蛋白质、绿原酸、咖啡因和葫芦巴碱等)与杯测得分之间存在高度相关性。本研究结果明确了两品种咖啡的最佳收获期,从而为精准采摘、品质管控和产品多样化开发提供了数据支撑。

图2 相关性分析与聚类层次分析图
广西热作所黄冠儒为论文第一作者,任二芳为通讯作者。本研究获得广西重点研发计划项目、国家现代农业产业技术体系广西特色水果产业创新团队咖啡加工和产业经济岗位专项和广西农业科学院基本科研业务专项等项目资助。
热作所 黄冠儒供稿/供图
一审一校:李建强
二审二校:刘思朝
三审三校:冯春梅





